侯伯王1989阿曼卢梭哲伏香贝一级杰克1990大金杯伏旧特级园慕斯尼2009亨利高夜圣乔治一级佩里埃2009乔丹伏旧特级园2010等酒品挂牌上市公告
根据《侯伯王1989阿曼卢梭马兹香贝丹特级园1983大金杯伏旧特级园慕斯尼2009亨利高夜圣乔治一级佩里埃2009乔丹伏旧特级园2010等酒品配售公告》,本次配售侯伯王1989、阿曼卢梭马兹香贝丹特级园1983等酒品于2015年10月30日配售结束。
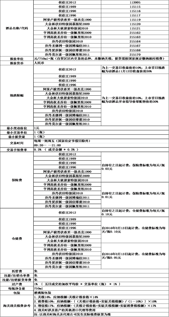
经本中心研究决定,本次配售酒品侯伯王2012计22(瓶)、侯伯王1989计4(瓶)、侯伯王1990计13(瓶)、侯伯王1996计20(瓶)、阿曼卢梭哲伏香贝一级杰克1990计1(瓶)、大金杯伏旧特级园慕斯尼2009计10(瓶)、大金杯大依瑟索特级园2010计6(瓶)、亨利高夜圣乔治一级佩里埃2009计7(瓶)、亨利高夜圣乔治一级佩里埃2010计11(瓶)、乔丹伏旧特级园2010计3(瓶)、乔丹圣德利一级园博瑞佳2011计59(瓶)、乔丹夏莎妮一级园佳耶蕾2010计4(瓶)及乔丹莫尔索一级园佩里埃2011计3(瓶)于2015年11月13日在本平台挂牌上市交易。
挂牌上市酒品相关规定如下表:
自上市日起,持有侯伯王2012、侯伯王1989、侯伯王1990、侯伯王1996、阿曼卢梭哲伏香贝一级杰克1990、大金杯伏旧特级园慕斯尼2009、大金杯大依瑟索特级园2010、亨利高夜圣乔治一级佩里埃2009、亨利高夜圣乔治一级佩里埃2010、乔丹伏旧特级园2010、乔丹圣德利一级园博瑞佳2011、乔丹夏莎妮一级园佳耶蕾2010及乔丹莫尔索一级园佩里埃2011的交易用户可以在本交易平台挂牌交易;也可以选择持有酒品不动,在2016年2月始提交提货手续,提取酒品。其中持有侯伯王2012酒品的交易用户在2015年11月13日挂牌上市日起可提交提货手续,提取酒品。
上海自贸区红酒交易中心
二〇一五年十一月十一日
2015.11.11
侯伯王1989阿曼卢梭哲伏香贝一级杰克1990大金杯伏旧特级园慕斯尼2009亨利高夜圣乔治一级佩里埃2009乔丹伏旧特级园2010等酒品挂牌上市公告 根据《侯伯王1989阿曼卢梭马兹香贝丹特...
2015.11.11
关于白马2005配售酒品提前结束配售的通知各会员单位及交易用户:根据《拉菲古堡1986(375ml)滴金贵腐2001白马2005柏菲2009柏菲2010爱士图尔2009波菲2009玫瑰2010乐...
2015.11.10
法国列级名庄2012年“红酒一号”套盒挂牌上市公告 根据《法国列级名庄2012年“红酒一号”套盒配售公告》,本次配售法国列级名庄2012年“红酒一号”套盒酒品于2015年10月29日配售结束。 ...
2015.11.06
关于修道院2012史密斯拉菲干白2011小史密斯拉菲2010宝得根2000等配售酒品结束配售的通知各会员单位及交易用户:
根据《修道院2012史密斯拉菲干白2011小史密斯拉菲2010宝...
2015.11.06
拉菲古堡1986(375ml)滴金贵腐2001白马2005柏菲2009柏菲2010爱士图尔2009波菲2009玫瑰2010乐多美2010酒品配售公告 上海自贸区红酒交易中心 配售声明 本配售公告...