亨利贾耶尔巴朗图一级园1992勒弗默尔索一级波湖滋园2010金笋科尔登特级国王园2007玛歌1988修道院1990柏翠1989等酒品挂牌上市公告
根据《亨利贾耶尔巴朗图一级园1992乔治鲁米耶一级爱侣园2010勒弗巴塔蒙哈榭特级园2011玛歌城堡1988修道院城堡1990柏翠城堡1989等酒品配售公告》,本次配售亨利贾耶尔巴朗图一级园1992、乔治鲁米耶一级爱侣园2010等酒品于2015年10月23日配售结束。
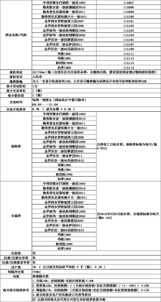
经本中心研究决定,本次配售酒品亨利贾耶尔巴朗图一级园1992计1(瓶)、勒弗默尔索一级波湖滋园2010计3(瓶)、勒弗普里尼蒙哈榭一级园2011计3(瓶)、勒弗普里尼蒙哈榭少女一级2011计6(瓶)、金笋科尔登特级国王园2007计13(瓶)、金笋科尔登特级国王园2008计9(瓶)、金笋波玛一级佳候利耶园1998计36(瓶)、金笋波玛一级佳候利耶园2002计24(瓶)、金笋沃奈一级佳耶蕾园2007计6(瓶)、金笋沃奈一级金伊园2011计25(瓶)、金笋沃奈一级60芜荷园2013计5(瓶)、玛歌1988计2(瓶)、玛歌1995计6(瓶)、修道院1990计6(瓶)及柏翠1989计1(瓶)于2015年11月6日在本平台挂牌上市交易。
挂牌上市酒品相关规定如下表:
自上市日起,持有亨利贾耶尔巴朗图一级园1992、勒弗默尔索一级波湖滋园2010、勒弗普里尼蒙哈榭一级园2011、勒弗普里尼蒙哈榭少女一级2011、金笋科尔登特级国王园2007、金笋科尔登特级国王园2008、金笋波玛一级佳候利耶园1998、金笋波玛一级佳候利耶园2002、金笋沃奈一级佳耶蕾园2007、金笋沃奈一级金伊园2011、金笋沃奈一级60芜荷园2013、玛歌1988、玛歌1995、修道院1990及柏翠1989的交易用户可以在本交易平台挂牌交易;也可以选择持有酒品不动,在2016年2月始提交提货手续,提取酒品。
上海自贸区红酒交易中心
二〇一五年十一月四日
2015.11.04
亨利贾耶尔巴朗图一级园1992勒弗默尔索一级波湖滋园2010金笋科尔登特级国王园2007玛歌1988修道院1990柏翠1989等酒品挂牌上市公告 根据《亨利贾耶尔巴朗图一级园1992乔治鲁米...
2015.11.04
关于宝得根1990宝得根2004配售酒品提前结束配售的通知 各会员单位及交易用户: 根据《修道院2012史密斯拉菲干白2011小史密斯拉菲2010宝得根1990宝得根2004等酒品配售公告》,本...
2015.11.02
修道院2012史密斯拉菲干白2011小史密斯拉菲2010宝得根1990宝得根2004等酒品配售公告 上海自贸区红酒交易中心 配售声明 本配售公告的目的仅为向公众提供有关本次配售的基本情况,配售公...
2015.10.31
关于侯伯王2012阿曼卢梭马兹香贝丹特级园1983大金杯大依瑟索特级园2010亨利高夜圣乔治一级佩里埃2009乔丹伏旧特级园2010等配售酒品结束配售的通知 各会员单位及交易用户:
根据...
2015.10.29
关于法国列级名庄2012年“红酒一号”套盒结束配售的通知 各会员单位及交易用户:
根据《法国列级名庄2012年“红酒一号”套盒配售公告》,本次法国列级名庄2012年“红酒一号”套盒配售规...